Audit de mediu | Raportări către AFM - eTax & DJM - SIM
Dacă ai obligații de mediu, știi deja partea dificilă: nu depunerea în sine, ci colectarea corectă a datelor, trasabilitatea documentelor și alinierea cu ce se cere la control. Te ajutăm să pui ordine în evidențe și să gestionezi raportările către AFM și la nivel județean, în funcție de activitatea companiei tale.
Serviciu cu cost optimizat din fondul de handicap
Externalizează raportările de mediu: clarificăm obligațiile, pregătim documentele și te sprijin în relația cu autoritățile. Gestionez platforma eTax AFM si Sistemul Integrat de Mediu SIM ANMAP pentru compania ta. Totul plătit din fondul de handicap aplicabil penru companii cu peste 50 angajați.
Cum lucrez:
Evaluez fluxurile de ambalaje, EEE, baterii, uleiuri, anvelope puse pe piață romanescă in conformitate cu HG 196 din 2007 privind Fondul pentru Mediu, evaluez fluxurile de deșeuri in conformitate cu Legea 92 din 2021 privind gestiunea deșeurilor.
Pentru cine este serviciul
Serviciul este potrivit pentru:
- companii care au fluxuri de deșeuri (ambalaje, deșeuri din producție, mentenanță, șantiere etc.);
- importatori / distribuitori / retaileri cu obligații de raportare în funcție de produsele puse pe piață (după caz);
- firme care vor să externalizeze responsabilul de mediu sau au nevoie de suport punctual;
- companii care se pregătesc pentru audit, certificări interne sau controale;
Evaluare inițială a obligațiilor și a fluxurilor
Începem printr-o discuție scurtă și o analiză a activității: puncte de lucru, tipuri de deșeuri, furnizori/colectori, documente existente, calendar.
Colectare și validare date (trasabilitate)
Te ajut să centralizezi datele din documentele operaționale (facturi, avize, contracte, fișe) și verificăm consistența dintre ele.
Întocmire declarații / centralizatoare / evidențe
Pregătesc documentația în format clar, ușor de urmărit, astfel încât:
- să poți justifica datele la control
- să ai o arhivă logică pe perioade și puncte de lucru
Depunere / transmitere și arhivare
Unde este cazul, asigur transmiterea/depunea și păstrarea unui dosar complet digital accesibil oricând (cu dovezi și versiuni finale).
Ce documente ai nevoie (checklist)
În funcție de activitate, de obicei sunt utile:
- listă puncte de lucru + date de identificare companie
- evidențe interne de deșeuri (dacă există)
- contracte cu operatori de colectare/transport/tratare (după caz)
- documente de predare/recepție (avize, procese-verbale, formulare interne)
- facturi relevante și rapoarte de la prestatori
- listă produse/ambalaje puse pe piață (dacă se aplică)
- situații lunare/trimestriale/anuale (dacă le ai deja)
Nu ai totul pus cap la cap? E normal. Ne ocupăm să stabilim ce lipsește și cum îl obții.
Greșeli frecvente (și cum le evităm)
- date care nu se potrivesc cu documentele sursă (avize/facturi/contracte)
- amestec de puncte de lucru în aceeași evidență
- lipsă structură de arhivare (nu poți demonstra rapid ce ai raportat)
- completări făcute „pe final” fără verificare intermediară
Ce influențează costul
- numărul de puncte de lucru și volumele de documente
- câte fluxuri ai (deșeuri + ambalaje/DEEE/VSU/uleiuri)
- cât de organizate sunt evidențele la început
- dacă vrei pachet recurent (lunar/trimestrial) sau doar anual/punctual

Ce primești:
Primești conformare cu legislația in vigoare, primești dovada depunerii întregului set de raportări necesare in conformitate cu activitatea desfășurată de compania ta, primești acces oricând la dovada depunerii raportărilor, perimesti suport nelimitat prin call Zoom sau telefonic in cazul unui control sau iaudit.
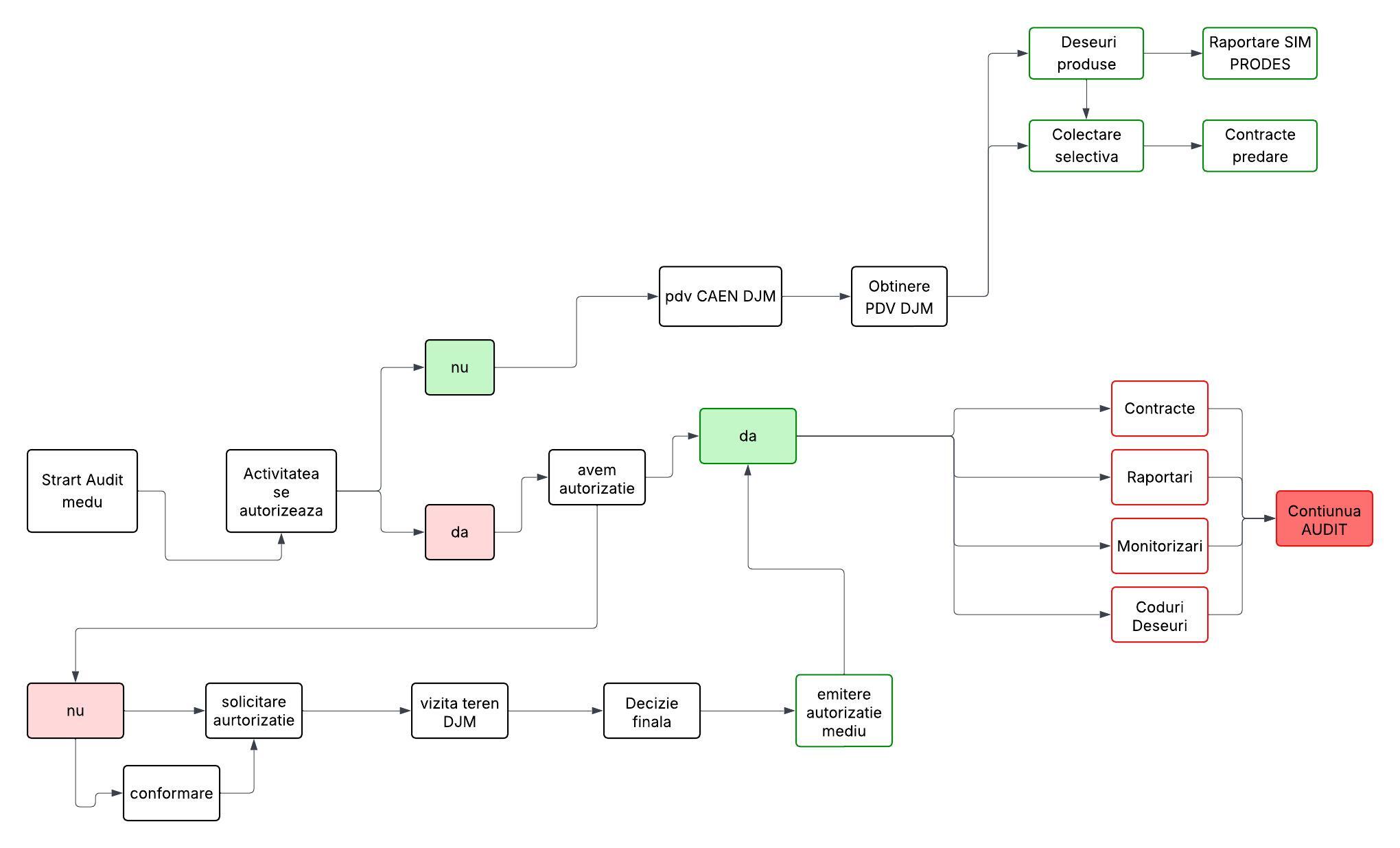
Ce primești în urma Auditului de Mediu
Auditul de mediu nu este doar o verificare formală, ci un instrument concret prin care afli în ce stare reală se află activitatea unei firme din punct de vedere al obligațiilor de mediu. La finalul unui astfel de audit, nu primești doar observații generale, ci o imagine clară a riscurilor, problemelor și măsurilor necesare.
1) În primul rând, primești un raport de audit de mediu. Acesta conține analiza activităților desfășurate, verificarea actelor și autorizațiilor existente, modul în care sunt gestionate deșeurile, emisiile, apele uzate, substanțele periculoase și alte obligații legale aplicabile. Raportul arată concret unde ești în regulă și unde ai probleme.
2) În al doilea rând, primești identificarea neconformităților. Asta înseamnă că afli exact ce lipsește, ce este greșit sau ce nu respectă cerințele legale. De exemplu, pot fi constatate lipsa evidenței deșeurilor, contracte incomplete, autorizații expirate sau proceduri neactualizate. Aici se vede adevărul, nu varianta cosmetizată.
3) Un alt rezultat important este evaluarea riscurilor de mediu și a riscurilor de sancțiuni. Auditul îți arată unde există pericol de amendă, suspendare a activității sau apariția unor probleme de poluare. Cu alte cuvinte, afli nu doar ce nu e bine, ci și cât de grav poate deveni dacă nu corectezi la timp.
4) De regulă, primești și un plan de măsuri sau un set de recomandări. Acesta este partea practică a auditului. Nu ajută cu nimic să știi doar că ai probleme; important este să știi ce trebuie făcut, în ce ordine și, ideal, în ce termen. Recomandările pot include obținerea unor documente, actualizarea procedurilor, instruirea personalului sau reorganizarea modului de gestionare a obligațiilor de mediu.
5) Pe lângă asta, auditul îți oferă și o bază pentru decizii manageriale. Dacă vrei să vinzi o afacere, să o extinzi, să accesezi finanțări sau să eviți blocaje administrative, auditul de mediu îți arată din timp unde trebuie intervenit. Practic, te scapă de surprize scumpe.
Un rezultat esențial al auditului de mediu este sprijinul real pentru decizia managerială. Conducerea nu primește doar o listă de probleme, ci un traseu logic de acțiune. Flowchart-ul sintetizează vizual pașii care trebuie urmați în funcție de situația identificată în audit.

În concluzie, în urma unui audit de mediu primești trei lucruri esențiale: diagnoza reală a situației, lista problemelor și soluțiile de corectare. Cine tratează auditul ca pe o simplă hârtie greșește. Valoarea lui reală este că îți arată unde ești vulnerabil și ce trebuie făcut ca să nu plătești mai târziu prin amenzi, întârzieri sau probleme serioase de conformare.
Ce raportări primești in funcție de specificul activitatii
1) Statistica deșeurilor
În funcție de rolul companiei:
- COL/TRAT – pentru operatori economici colectori/valorificatori de deșeuri
- TRAT – pentru operatorii instalațiilor de tratare deșeuri
- MUN – pentru operatorii economici care desfășoară activități de salubritate
- NAMOL – pentru operatorii stațiilor de epurare orășenești și industriale
- PRODDES – pentru generatorii/producătorii de deșeuri
2) Ambalaje
Raportări pe anexe (în funcție de ce se aplică activității).
3) VSU
Raportări pentru Colectare și Depoluare/Dezmembrare (unde e cazul).
4) DEEE
Raportări pentru:
- Anexa 9 – puncte de colectare
- Anexa 10 – instalații de tratare
5) Uleiuri
Set de chestionare: 1.1, 1.2, 2.1, 2.2, 3.1, 3.2, 4.1, 4.2, 4.3, 4.4, 5.
Nota: Descarcă centralizatorul raportărilor obligatorii in funcție de activitate.
6) Raportări eTax AFM
Ambalaje, EEE, baterii, ulei (aplicabile producătorilor sau importatorilor)

Ce mă diferențiază:
Screening & calendar
Stabilim obligațiile și termenele relevante pentru compania ta, întocmim un calendar al obligațiilor de respectat.
Colectare date
Iți dau un template simplu și cer doar ce este necesar, centralizez, optimizez si automatizez
Validare & completare
Verific neconcordanțe și corectăm împreună, creem automatizari petru a nu mai repeta.
Livrare & arhivare
Primești documentația finală + structură de dosar arhivata digital disponibilă pentru descărcare oricând.
Contactează-mă azi ca sa începem
In maxim 24 ore vei avea o analiză si o oferta completă


